主页

案例解读 | 靶向测序方法研究核基因组和线粒体基因组的分子指纹图谱,鉴定早期肺腺癌诊断标志物

2023. 09. 05

1

 

肺腺癌(LUAD)是肺癌中最常见的亚型,发病率和死亡率都很高。由于肺腺癌的异质性,人们对其特征仍然知之甚少。探索 LUAD 的临床和分子特征尽管具有挑战性,但对早期诊断至关重要。上海生物芯片国家工程研究中心联合同济医院病理科、岳阳医院、上海市肺科医院,发表题为《Molecular fingerprints of nuclear genome and mitochondrial genome for early diagnosis of lung adenocarcinoma》的文章,通过靶向测序方法研究核基因组和线粒体基因组突变,鉴定出了潜在的早期 LUAD 的特异性和敏感性诊断生物标志物。文章中使用线粒体捕获panel及定制捕获panel为迪赢提供。

 

研究背景

 

根据2022年国家癌症中心数据统计,肺癌新发及死亡人数均居我国恶性肿瘤之首。肺腺癌(LUAD)是肺癌中最常见的亚型。尽管吸烟被认为是肺癌的主要诱因,但LUAD更常见于非吸烟女性和年轻人中。对于LUAD,彻底手术切除是最有效的治疗方法。然而,许多患者在癌症发展到转移或晚期阶段才被确诊,因此,提高LUAD早期诊断率至关重要。在早期肺腺癌中,可以检测到一系列核和线粒体基因组突变,它们的诊断相关性已经得到研究。

 

研究方法

 

研究招募了80名患者和13名健康对照组,分组进行了核DNA和线粒体DNA靶向捕获测序。随后运用生物信息学方法分析基因组和线粒体基因组中与肺腺癌相关的关键基因。

 

使用捕获panel包括全外显子panel、线粒体捕获panel,以及结合数据库分析结果挑选定制115基因panel。其中线粒体捕获panel及定制115基因panel由迪赢提供。

 

研究结果

 

通过全外显子测序(WES)分析的体细胞基因组变异

 

本研究使用Strelka和GATK方法对TIA阶段LUAD中的显著突变基因进行了鉴定。通过对15组肿瘤组织及其相邻组织的WES数据进行分析,筛选出了15个突变基因至少在两个样本中都发生了突变。这些基因包括EGFR、RBM10、TTN、AHNAK2、AFF2、ARHGEF1、COLGALT2、CTNNB1、DCAF8L2、EIF4G1、ERBB2、LRP1B、plexin B3(PLXNB3)、PNISR、TRPC5。同时,先前报道的最常见的体细胞突变也包括在LUAD的突变基因中,例如EGFR、TTN、CTNNB1和MUC17。错义突变是主要的突变类型,C>T转换的频率较高。

 

LUAD组织的核基因组的突变景观

 

该研究针对43对LUAD肿瘤组织及其邻近组织样本进行了靶向测序,捕获用panel包含115个基因,其中包含了TCGA原发性早期LUAD的95个驱动基因,15个上述突变基因和12个NCCN推荐基因,旨在分析核基因组和线粒体基因组的突变景观。

 

对于核基因组,共检测到290个体细胞突变,包括76个同义SNV、181个非同义SNV和33个indels。错义突变是主要的变异类型。突变率最高的前五个基因分别是EGFR、TTN、TP53、RBM10和RYR2。研究发现,RYR2、RYR3、TP53、TTN和LRP1B基因的突变与肿瘤突变负荷(TMB)显著相关。TP53驱动基因突变状态也被发现可以预测LUAD的预后,并可作为免疫检查点抑制剂的生物标志物。TMB与性别有关,女性患者的TMB低于男性患者。

 

2

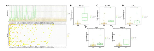
图1.IA期LUAD患者肿瘤组织中核基因组的突变图谱

A.43例IA期LUAD患者肿瘤组织核基因组中115个基因的突变景观。上图:突变肿瘤组织和未突变肿瘤组织之间的TMB;下图:43例IA期LUAD患者肿瘤组织中各基因的最大VAF值。含有B. RYR2(p<0.001)、C. RYR3(p<0.001)、D. TP53(p<0.01)、E. TTN(p<0.05)和F. LRP1B(p<0.05)(p<0.05)(***p<0.001;***p<0.01)突变的肿瘤组织和无突变的肿瘤组织之间的TMB。

 

LUAD组织的线粒体基因组的突变景观

 

针对43对LUAD肿瘤组织及其邻近组织样本进行了线粒体panel靶向测序,共鉴定出942 个体细胞突变,包括122个同义SNV、757个非同义SNV和92个indels。错义突变是主要的变异类型,C:G>T:A替换是最常见的突变类型。在蛋白质编码的基因中,突变最多的基因分别是COX1、ND5、CYTB、ND4和ND6,而非编码区域中突变最多的为RNR2、RNR1和D-loop区域。TMB与某些编码基因(ND4、ND5、ND4L、CYTB、COX1和ND6)的突变状态,以及tRNA基因(RNR1、TRNF和TRNG)有关。TMB与年龄和性别之间没有关联。

 

3

图2.IA期LUAD患者肿瘤组织中线粒体基因组的突变景观

A. 43例IA期LUAD患者肿瘤组织线粒体基因组中所有基因的突变景观; B. 43例IA期LUAD患者肿瘤组织线粒体基因组中所有突变频率较高基因的突变景观; C. 线粒体基因组中所有基因有突变和无突变的肿瘤组织之间的TMB(***p<0.001;**p<0.01;*p<0.05)。

 

LUAD患者cfDNA的核基因组的突变景观

 

使用定制115基因panel对 25 份肺腺癌血浆 cfDNA 样本进行靶向测序, 鉴定出55个基因中的435个体细胞突变,其中包括 117 个同义 SNV、231 个非同义 SNV 和 86 个indel。突变最高的前五位基因是MUC17(92.0%,23/25)、AHNAK2(88.0%,22/25)、MAGEC1(80.0%,20/25)、FAM47C(80.0%,20/25)和 MACF1(76.0%,18/25)。含有这5个基因突变的样本组TMB高于不含突变的样本组。TMB与年龄、性别无关。

 

4

图3.LUAD IA期患者血浆样本cfDNA中核基因组的突变情况。

A,32例IA期LUAD患者血浆样本中线粒体基因组所有基因的突变情况。上图:有突变和无突变血浆样本cfDNA之间的TMB情况。下图:32份ⅠA期LUAD患者血浆样本中每个基因的最大VAF。血浆样本cfDNA含有以下几个基因突变和没有突变的TMB情况:B. MAGEC1(p< 0.01)、C. ZNF208(p<0.01)、D. PCLO(p<0.01)、E. TTN (p<0.01)和F. AHNAK2(p<0.05)。

 

LUAD患者cfDNA的线粒体基因组的突变景观

 

研究人员同时分析了肺腺癌(LUAD)患者cfDNA中线粒体基因组的突变情况。他们使用迪赢线粒体panel对20例LUAD患者的cfDNA样本进行了靶向测序。他们检测到30个突变基因或区域。最常见的突变蛋白编码基因是ATP6、CYTB、COX1、ND5、ND4和ND2。非编码基因的常见突变区域是RNR1、RNR2、和D-loop区。肿瘤突变负荷(TMB)与ATP8、RNR1和RNR2的突变相关。

 

5

图4.IA期LUAD患者血浆样本cfDNA线粒体基因组突变景观

A.IA期LUAD患者血浆样本线粒体基因组中所有基因的突变景观;B.IA期LUAD患者血浆样本线粒体基因组中所有突变频率较高基因的突变景观。外圈显示了这些突变基因的SNV情况。内圈显示了这些突变基因的indel情况; C.线粒体基因组中所有基因有突变和没有突变的肿瘤组织之间的TMB(**p<0.01;*p<0.05)。

 

利用核基因组和线粒体基因组hub基因的突变数量对血浆cfDNA进行早期LUAD诊断预测

 

这项研究通过ROC分析探索了核基因组和线粒体基因组中选定基因的诊断潜力。选择的基因包括突变状态与肿瘤组织或血浆cfDNA样本中较高TMB相关的基因。

 

该研究在7名IA期LUAD患者和7名健康个体中验证了核基因组和线粒体基因组中hub基因的突变数量对早期LUAD的血浆cfDNA诊断预测的相关性。与使用核基因组panel相比,线粒体panel显示出对血浆cfDNA中早期LUAD和正常个体更好的分类能力。检测cfDNA中所选基因的突变数,对早期LUAD具有良好的诊断性能。此外,检测线粒体中体细胞突变的数量可能是诊断早期LUAD的一个更好的工具。

 

研究者将LUAD的核基因组和线粒体基因组突变景观进行了深入研究,确定了经常发生突变并与较高TMB相关的特定基因区域,这些区域可能会作为LUAD的预后和预测生物标志物。LASSO分析显示MUC17和FAM47A为核基因组中LUAD诊断的重要标志物,而CYTB和RNR2为线粒体基因组中的重要标志物。使用这些标记物的诊断预测模型对早期LUAD和正常个体进行分类具有较高的敏感性和特异性。

 

总结

 

这项研究在核基因组和线粒体基因组中鉴定了早期LUAD体细胞突变。cfDNA的突变检测在早期LUAD诊断上表现出良好的性能。此外,线粒体基因组panel能够通过血浆cfDNA区分LUAD早期患者和正常人样本,这表明线粒体中的体细胞突变检测可能是LUAD早期诊断的更好工具。在不久的将来,作者还将启动多中心合作,扩大来自不同地区和种族的样本量,以明确这些生物标志物在诊断早期LUAD方面的准确性。

 

原文

 

Xu Y, Yang Y, Wang Y, Su J, Chan T, Zhou J, Gong Y, Wang K, Gu Y, Zhang C, Wu G, Bi L, Qin X, Han J. Molecular fingerprints of nuclear genome and mitochondrial genome for early diagnosis of lung adenocarcinoma. J Transl Med. 2023 Apr 10;21(1):250.

 

文章中使用迪赢产品:

货号 品名
NY1035 QuarXeq Mitochondrial Probes
  QuarXeq定制探针

 

联系我们

电话:400-800-8820

地址:苏州市高新区88号

邮箱:hb@

迪赢合成—生命科学“核”动力

联系我们

电话:400-800-8820

地址:苏州市高新区88号

邮箱:hb@

关注我们

Copyright © 2025 游艇会
All rights reserved.    苏ICP备2021080080号-2

网站地图 I 隐私政策